Fig. 4
From: Molecular laterality encodes stress susceptibility in the medial prefrontal cortex

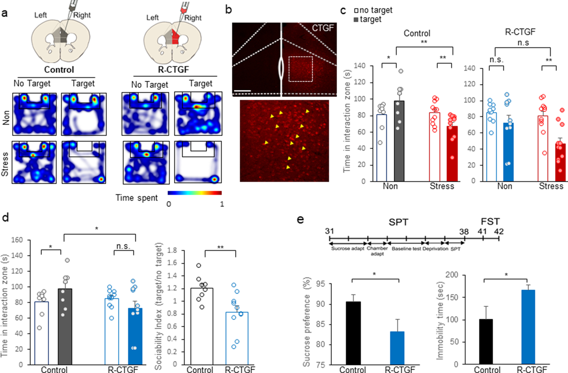
CTGF overexpression in the right mPFC facilitates stress sensitivity. a Left panel: Representative heatmap of normalized time spent by control mice in the indicated locations without (No Target) and with (Target) a CD-1 target mouse. The upper (Non) and lower (Stress) rows represent mice injected with AAV-mCherry in the right hemisphere of the mPFC (Control). Right panel: Representative heatmap of normalized time spent by CTGF mice in the indicated locations without (No Target) and with (Target) a CD-1 target mouse. The upper (Non) and lower (Stress) rows represent mice injected with AAV-mCTGF in right hemisphere of the mPFC (R-CTGF). b Representative immunohistochemistry image showing AAV-mediated CTGF expression. Scale bar = 200 μm. c Interaction times with CD-1 mice under non-stressed and socially stressed conditions are presented as means ± standard deviation. Left panel: Comparison of time spent in the interaction zone by non-stressed (black bar; Non) and stressed mice (red bar; Stress) injected in right hemispheres of the mPFC with AAV-mCherry (Control). Open bar, time spent in the interaction zone without a target; closed bar, time spent in the interaction zone with a target present (For target, F(1, 17) = 0.00147, p = 0.970, stress, F(1, 17) = 4.008, p = 0.061, target \(\times\) stress F(1, 17) = 17.763, **p < 0.001, two-way RM ANOVA; within target absence, effect of stress, p = 0.780, n = 11; within target presence, effect of stress, **p < 0.001, n = 11; within non-stress, effect of target, *p = 0.012, within stress the effect of target, **p = 0.005, Post-hoc analysis with Holm-Sidak method). Right panel: Comparison of time spent in the interaction zone by non-stressed (blue bar; Non) and stressed mice (red bar; Stress) injected in right hemispheres of the mPFC with AAV-mCTGF (R-CTGF). (For main target effect, F (1, 19) = 18.637, **p < 0.001, stress, F(1, 19) = 3.371, p = 0.082, target \(\times\) stress F(1, 19) = 3.965, p = 0.061, two-way RM ANOVA; within non-stress, effect of target p = 0.125, within stress, effect of target, **p < 0.001; Post-hoc analysis with Holm-Sidak method). d Left panel: Comparison of time spent in the interaction zone between control (black bar) and R-CTGF (blue bar) mice (For group, F(1, 16) = 1.266, p = 0.277, target, F(1, 16) = 0.143, p = 0.710, group \(\times\) target, F(1, 16) = 8.921, **p = 0.009, two-way RM ANOVA; within control, effect of target, *p = 0.038, within R-CTGF, effect of target, p = 0.068, within target absence, the effect of R-CTGF, p = 0.685, within target presence, the effect of R-CTGF, *p = 0.025; Post-hoc analysis with Holm-Sidak method). Right panel: Comparison of sociability index (SI; time spent in interaction zone with a target CD-1 mouse divided by the time without a target) between control (black bar; Control) and right-mPFCCTGF mice (blue bar; R-CTGF) in non-stressed conditions (t16 = 3.020, **p = 0.00814, t-test). e Upper panel: Experimental timescale of CTGF expression and behavioral analyses (sucrose preference test and forced swim test). Left panel: Comparison of sucrose preference rates (sucrose intake divided by total intake*100 (%)) between control (black bar, Control) and right-mPFCCTGF (blue bar, R-CTGF) mice under the non-stressed condition (*p = 0.033, T = 54, control n = 5, right-mPFCCTGF n = 9, Mann–Whitney Rank Sum Test). Right panel: Comparison of helplessness (time spent immobile during the last 4 min of the forced swim test) between control (black bar) and right-mPFCCTGF (blue bar) mice under the non-stressed condition (*p = 0.0256, t12 = -2.547, control n = 5, right-mPFCCTGF n = 9, t-test)